This resource summarizes the generation of a multimodal cell census and atlas of the mammalian primary motor cortex as the initial product of the BRAIN Initiative Cell Census Network (BICCN) and leads a series of 17 studies published in Nature. In total >3 million cells were profiled across modalities and species and >200TB of data and analysis tools are made freely available. Much of this work can be explored in the Cell Type Knowledge Explorer.
Taxonomy Description: Cross-species Primary Motor Cortex Taxonomy
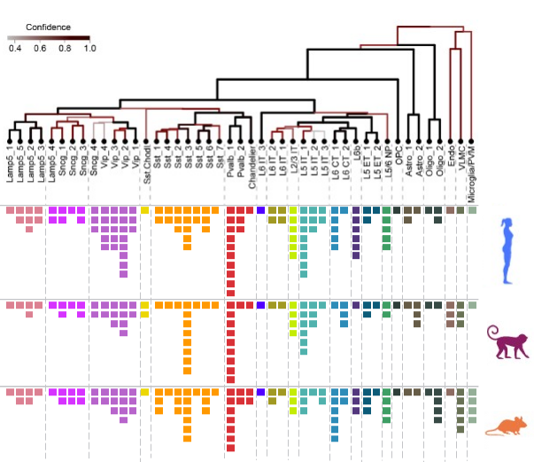
Species: Human | Marmoset | Mouse
Version: 1.0.0
CCN Number: Cross-Species - CCN202002270 | Human - CCN201912131 | Marmoset - CCN201912132 | Mouse - CCN202002013
AIT Number: To be added
Download the data from the Cell Type Knowledge Explorer:
Download the Human Taxonomy AIT File
A multimodal cell census and atlas of the mammalian primary motor cortex
Transcriptomics Explorer (Human)

A taxonomy of basal ganglia cell types in the human, macaque and marmoset brains, part of the Human and Mammalian Brain Atlas effort to create a cross-species taxonomy of brain cell types across mammalian species
A cross-species taxonomy of the dorsal lateral geniculate nucleus (dLGN), the brain region that conveys visual information from the mammalian retina to the primary visual cortex